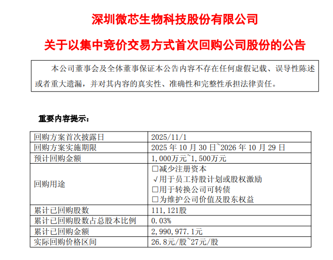
12月3日,深圳微芯生物科技股份有限公司(以下简称 “微芯生物”)发布首次股份回购公告,宣布于12月3日通过上海证券交易所集中竞价交易系统完成首笔回购操作。

根据公告内容,微芯生物本次首次回购共计购入11.1121万股公司股份,占总股本(4.078亿股)的0.03%,成交价格区间稳定在26.8元/股-27元/股,支付资金总额299.09771万元(不含交易费用)。
值得关注的是,微芯生物此次回购资金来源涵盖自有资金与股份回购专项贷款,这一组合方式在生物医药企业中较为常见。考虑到生物医药行业研发周期长、资金投入大的特点,专项贷款的引入可在不过度占用日常经营资金的前提下推进回购,为公司持续的研发投入与管线推进预留充足现金流,平衡短期激励需求与长期发展规划。
从回购用途来看,微芯生物明确将此次回购股份全部用于员工持股计划或股权激励,作为一家以原创新药研发为核心的企业,微芯生物的核心团队集中了药物化学、临床研究、转化医学等领域的专业人才,而此类高端人才在行业内属于“稀缺资源”,尤其在2025年生物医药行业研发投入持续加码、创新药赛道竞争加剧的背景下,人才争夺尤为关键。
关键词阅读: 微芯生物
责任编辑:安东
© 版权声明
文章版权归作者所有,未经允许请勿转载。
THE END






