再过两个月,将迎来春节旺季,糖果产品会再次大规模地呈现在大众面前。伴随着恭喜发财的歌曲,琳琅满目的年货场里,糖果是最靓的那个仔。
但是,现在谁还在吃糖?
这个灵魂拷问背后,是糖果消费市场格局的深刻变革。以往吃糖果的场景,除了婚礼、情人节和春节,几乎没有更为集中的时段。
也不是所有人在吃糖。老年人怕糖尿病必须戒糖、中年男人身材管理要控糖、女人抗衰抗糖、小孩保护牙齿不能吃糖。
目之所及,能愉快吃糖的人愈发稀少,糖果已然成为逐渐被边缘化的产品。
糖果消费萎缩
上月初,不凡帝多位经销商拉横幅讨债,原本喜庆热闹的不凡帝山东办2026春节旺季启动会场里,弥漫着紧张的气氛与无奈,同时揭开了中国糖果行业生存困境的冰山一角。
细心的人应该已经注意到,糖果在日常生活中出现的频次越来越少,除了婚礼喜宴上的伴手礼、情人节晚上的巧克力,最主要的消费集中于春节时段。
有业内人士对外透露,春节期间糖果的销售额,一般会达到糖果企业全年销售额的4成以上比例。
这是当下糖果消费的典型格局——平时无人问津,一到春节便出现扎堆式消费。
看起来喜庆的糖果,为什么沦落到如此地步?除了糖果产品高糖高脂的固有印象,还因为年货采购权逐渐向90后和00后转移——这个群体对健康饮食、个性消费更为注重,对传统高糖糖果接受度较低;同时,顶流坚果、巧克力等品类分流了消费者的钱包。
物资匮乏年代,一个普通家庭过年囤糖量多达10多斤,如今仅十分之一左右。这主要是休闲零食品类的丰富,选择性显著增加,糖果消费进一步被挤压。其中,坚果等炒货因兼具健康属性与分享场景,消费日益火爆,与糖果在年货、家庭分享等场景形成直接竞争。
据《2024年中国新春礼盒消费者行为洞察报告》,2024年,中国新春礼盒消费者计划购买产品第一名为坚果产品,占比高达46.3%,远超糖果类产品,进一步佐证了品类替代趋势。
此外,糖果消费群体迭代,消费话语权正在加速转移。
魔镜洞察研究数据显示,目前糖果消费主力人群年龄介于21岁至35岁区间,消费场景主要是礼赠/家庭消费、悦己消费以及养生健身。就消费群体来看,女性依然是糖果产品的消费主力,所占比重高达56.2%,远高于男性所占比重43.8%。

消费场景、消费人群以及食用偏好的变化,深刻影响着中国糖果消费市场,虽然不是急速下行,但近年一直处于萎缩状态。
2023年,国内糖果市场规模为850亿元,较巅峰时期2017年的900亿元,下降50亿元。
以往,喜糖市场是糖果消费市场中第一大市场,但随着结婚人数的萎缩,也让喜糖市场遭遇严峻考验——国内结婚人数由2014年的1300万对降至2024年的700万对。
据行业统计,国内单对新人平均喜糖消费2000元左右,若每减少100万对,喜糖市场直接消费规模将减少20亿元。
诸多因素共振之下,糖果消费市场增速处于低位。2014年至2020年,中国糖果消费市场规模年均增长仅2%,在休闲零食赛道位于末位。
糖果产量亦在下滑。据国家统计局、前瞻产业研究院及国泰君安证券研报数据,2014年,中国糖果产量超过350万吨,至2021年仅303万吨。
华经情报网数据显示,国内人均糖果消费量从2014年的1.41公斤降至2019年的1.28公斤。


甜蜜生意乏力
2025年3月,雀巢集团向徐氏家族收购徐福记剩余40%股权,业内对股权估值约11.3亿美元,成为国内糖果行业的一件大事。
徐福记的散装糖果、糕点以及巧克力等产品,在糖巧市场拥有较高市场份额。2023年其在散装糖果市场份额为28%;次年,其散装糖、散装巧克力市场占有率均超过30%。且公司已连续4年高位增长,2024年营收规模超70亿元。
尽管如此,徐氏家族套现离场,更像是一次战术性撤退。
在2024年雀巢集团大中华区销售额中,糖果业务收入所占比重为16.1%,且增速仅为2.1%,低于咖啡、宠物食品业务收入的增长。
另一方面,徐福记拥有200万余家线下终端,与雀巢在华渠道存在高度重叠,如何平衡各方利益、避免同质化产品价格内卷,考验着雀巢的经营智慧。
徐福记全部股权归于雀巢麾下后,借助集团丰富的资源优势拓展全球市场,或许可以开拓出新的局面。但其他国产糖果企业的日子可能就没那么好过了。
鞋服之都晋江先后走出3家糖果企业:中国糖果、久久王(01927.HK)和蜡笔小新食品(01262.HK)。
2017年,娃哈哈宗馥莉对中国糖果发出要约收购名噪一时。彼时,由于公司内部未能获得50%的赞成票,宗馥莉首次资本运作折戟。随后,中国糖果寻求收购黄河证券70%股权,不久便宣告失败,并于2019年末挥别港股。
久久王1999年创立,最知名的就是久久牌口香糖和泡泡糖,后来推出的棒棒糖、充气糖果等,和中国糖果一样,也是以代工业务为主。公司自2019年起4冲港股,终于在2021年登陆港股主板。但经营相对乏力,2024年录得上市以来归母净利润首次亏损。
蜡笔小新食品2011年即登陆港股,当时业绩在来伊份(603777.SH)、洽洽食品等企业之上,但在2014年毒明胶事件影响下,公司软糖、果冻等产品遭遇重创,企业开始进入下行通道,当年销售锐减近4成,归母净利润仅千余万元。2016年,公司归母净利润亏损同比下降77.89%,此后多年处于均处于亏损状态。
这些企业收入规模都不大,2024年,久久王、蜡笔小新食品营业收入分别为3.15亿元和8.67亿元。
今年10月,金添动漫向港股发起冲刺,它最大的优势是手握26个顶流IP,通过IP和趣玩卖糖果卖饼干,是否会被资本市场接纳还是个未知数。
未来的糖,不再加糖
即便糖果消费不尽人意,但仍是一个近千亿级的市场。
中国副食流通协会休闲食品专业委员会执行会长王海宁曾对外指出,在消费者对健康需求和减糖需求增加下,未来糖果产品将围绕有趣、好吃、健康、控糖的方向发展。
所以,转型、创新,是当下糖果企业们发展突围的重要方向。
糖果品类当下的困境,正在被糖果企业重视,糖果行业调整方向,由传统高糖、含糖产品向低糖、无糖产品转型。
糖果企业陆续推出了减糖产品。比如,徐福记推出0蔗糖非油炸的五谷牛奶酥、坚果棒等。
据公开数据,2023年,国内无糖糖果市场规模同比增长9.6%,预计到2025年还会进一步增长。这有赖于赤藓糖醇等代糖产品市场供给增长,为无糖糖果产品提供了保障。
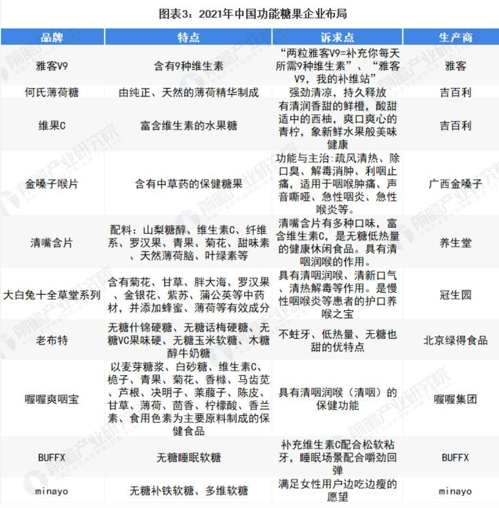
无糖糖果之外,赋予产品的功能性是突围的不二法门。
雅客早在2003年推出维生素糖果,迎合当时的消费心理,一炮而红。与金嗓子(06896.HK)旗下的喉宝产品一起,成为功能性糖果两大代表品牌。
近年来,市场上先后出现含有益生菌、DHA、叶黄素以及玻尿酸等糖果产品。
但是,功能性糖果仍是一个小众市场,相较传统糖果所占市场份额很小。公开数据显示,2023年,国内功能性糖果产量在23万吨左右。

推动高端化,是当下众多糖果企业聚焦的重点。以喜糖为例,徐福记对婚礼糖果消费场景全覆盖,除提供中式风格的喜糖外,还针对西式婚礼需求推出复古风情、清新浪漫风等高端喜糖产品。
当糖果消费减少,这些仪式感和社交属性逐渐减弱,糖果厂商通过延伸产品线,进行多品类布局。
就徐福记来说,已将产品由糖果延伸至运动饼干、果汁软糖等品类,逐步向休闲零食厂商转型,剑指2027年销售超越百亿大关。
不过,糖果厂商们卖货依然靠营销,一逢新年就广告满天飞的徐福记正是如此,应该不少人还记得春节期间广告中反复出现的“徐福记”三个字,正是公司如此耗费心思的营销,才让品牌家喻户晓。
正因如此,厂商及品牌对代言人豪掷重金,李沁代言大白兔、陈哲远代言不二家、徐福记签约孙颖莎,不凡帝旗下阿尔卑斯糖果品牌选择何洛洛成为其果然好嚼活力大使等。
责任编辑:栎树





