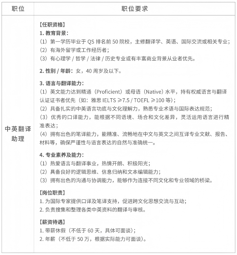
11月11日,胖东来商贸集团有限公司发布许昌胖东来招聘公告,面向社会公开招聘2名中英翻译助理。该岗位主要职责包括为国际专家提供口译及笔译支持,促进跨文化思想交流与互动,同时负责搜集和整理各类中英资料的翻译与审核工作。

根据招聘公告,应聘者需满足多项任职资格。第一学历需毕业于QS排名前50院校,主修翻译学、英语、国际交流或相关专业;需具备海外留学或工作经历;拥有心理学、哲学、法律、历史专业背景或丰富商业经验的申请者将获优先考虑。该岗位同时限定应聘者为40周岁及以下女性。
该岗位要求应聘者英文能力达到精通或母语水平,持有权威语言与翻译认证证书者优先(如:雅思IELTS≥7.5/TOEFL≥100等)。应聘者需具备出色的笔译能力,能够精准、流畅地完成专业文献、报告材料等中英文互译任务。
薪资待遇方面,包括带薪年假不低于60天,具体天数可面谈;年薪不低于50万元,也可根据实际能力进一步协商。简历投递时间为2025年11月16日10:00至11月18日24:00。
胖东来公布的数据显示,本次招聘系统注册人数达13.2万人,其中完成基础信息投递的共有8.3万人。
针对招聘系统因访问量过大出现崩溃的情况,胖东来创始人于东来在社交平台发文回应称:“关于招聘没有投上的朋友,大家想开点,胖东来为了公平已经尽最大努力了,技术上肯定有不足,要相信胖东来的真诚!想开点,开心最重要。”
另据胖东来官网数据,截至2025年11月8日,许昌市胖东来商贸集团有限公司2025年合计销售额突破200亿元,达到200.35亿元,比2024年全年销售额高出超过30亿元。
责任编辑:钟离
© 版权声明
文章版权归作者所有,未经允许请勿转载。
THE END






