A股重磅,再现停牌核查监管措施,19连板妖股急发公告!
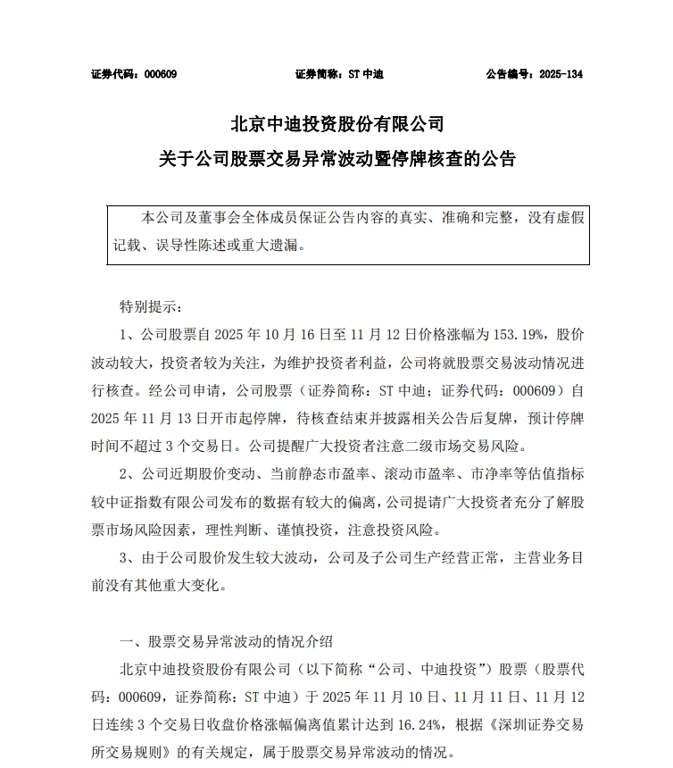
11月12日晚间,连续19个交易日涨停的ST中迪公告表示,为维护投资者利益,公司将就股票交易波动情况进行核查。公司股票自2025年11月13日开市起停牌,待核查结束并披露相关公告后复牌,预计停牌时间不超过3个交易日。
在公告中,ST中迪还提到公司前期披露的信息不存在需要更正、补充之处。近期公司经营情况正常,内外部经营环境未发生重大变化。未发现近期公共传媒报道可能或已经对本公司股票交易价格产生较大影响的未公开重大信息。

值得注意的是,自10月17日开始至今,在19个交易日,ST中迪走出了19连板炸裂行情,除了10月17日首板和11月7日T字板之外,剩下17个交易日均为一字涨停。在这19个交易日,ST中迪从4.12元/股历史低点一路涨至10.71元/股,区间最大涨幅达到159.95%。

半导体大佬斥资2.55亿元杀入
至于ST中迪暴涨与实控人变更和芯片资产注入预期有关。
今年8月20日,ST中迪公告称,因金融借款合同纠纷,公司控股股东广东润鸿富创科技中心(有限合伙)(下称“润鸿富创”)持有的公司71144800股将于2025年9月24日在“阿里资产·司法”平台进行公开拍卖。彼时,ST中迪强调,若拍卖成功,润鸿富创所持全部股份将被处置,公司实际控制权可能发生变更。
在经历一轮流拍以后,10月17日上午,神秘买家深圳天微投资合伙企业(有限合伙)以约2.55亿元的底价成功竞得润鸿富创持有的ST中迪股份。
就在当日盘中,嗅觉灵敏的资金涌入ST中迪,随后ST中迪直线涨停,开始了19连板的妖股之旅。
天眼查信息显示,以2.55亿元底价拿下ST中迪控制权的深圳天微投资刚注册了不到三个月,今年7月22日,深圳天微投资成立,注册资本5000万元,由门洪达、张伟两人分别持股50%。虽然这是一家刚成立的企业,但公开材料显示,其背后的持股人门洪达和张伟,却是半导体行业的资深人士。
天微电子借壳预期骤起
公开资料显示,门洪达是天微电子股份的创始人之一,天微电子股份成立于2003年,是一家以集成电路(IC)设计、集成电路封装测试、半导体设备制造、产业化营销为特色的综合性国家级高新技术企业,产品广泛应用于工业自动化、LED高端城市亮化、智能家居、物联网以及消费电子等市场。
而天微电子从2016年就开始筹划登陆资本市场。
2016年,深圳天微曾拟挂牌新三板,随后深圳天微又调头选择IPO。根据证监会深圳监管局网站信息,深圳天微于2020年12月8日在深圳证监局进行了辅导备案。不过截至今年10月,有关证券公司提交的辅导工作进展报告仍显示,天微电子股份在公司治理结构、财务体系管理等方面与上市公司的标准相比需持续规范和完善。
而此次深圳天微出手之后,外界对于天微电子借壳ST中迪的预期骤起。
实控人已经变更
11月10日,ST中迪公告表示,控股股东润鸿富创所持23.77%股份司法拍卖已完成过户,深圳天微投资成为新控股股东,公司控制权正式变更。截至公告披露日,天微投资不存在未来12个月内改变上市公司主营业务或者对上市公司主营业务作出重大调整的具体计划。如上市公司因其发展需要,或因市场、行业情况变化导致需要对上市公司主营业务进行调整的,天微投资将严格遵照上市公司治理规则及法律法规要求履行相应程序,并及时履行信息披露义务。
在实控人变更利好落地之后,资金选择继续爆炒ST中迪。
在今晚公告中,ST中迪再次强调,截至目前深圳天微投资合伙企业(有限合伙)不存在未来 12 个月内改变上市公司主营业务或者对上市公司主营业务作出重大调整的具体计划。如上市公司因其发展需要,或因市场、行业情况变化导致需要对上市公司主营业务进行调整的,将严格遵照上市公司治理规则及法律法规要求履行相应程序,并及时履行信息披露义务。
责任编辑:钟离






