源码
HTML响应式网站模板
其他
写作
技术
播客
游戏
绘画
视频
资料
音乐
资讯
上淘有品网 – 人人都能发布虚拟资源赚钱平台!
发布
发布文章
创建话题
创建板块
发布帖子
开通会员
开通黄金会员
全站资源折扣购买
部分内容免费阅读
一对一技术指导
VIP用户专属QQ群
开通黄金会员
开通钻石会员
全站资源折扣购买
部分内容免费阅读
一对一技术指导
VIP用户专属QQ群
开通钻石会员
开通会员 尊享会员权益
登录
注册
找回密码
源码
HTML响应式网站模板
其他
写作
技术
播客
游戏
绘画
视频
资料
音乐
资讯
上淘有品网 – 人人都能发布虚拟资源赚钱平台!
开通会员 尊享会员权益
登录
注册
找回密码
804
1
更多资料
搜索内容
上淘有品管理员
管理员
这家伙很懒,什么都没有写...
关注
私信
文章
3634
收藏
0
板块
0
帖子
0
粉丝
0
全球第7位艾滋病“治愈”者出现,停药7年HIV阴性
26天前
0
0
【好评中国】透视快递“小包裹”,感受中国经济新气象
26天前
0
0
【好评中国】“小巨人”展现“硬实力” “小体量”迸发“大能量”
26天前
0
0
以奋斗之我谱写大湾区“青春之歌”
26天前
0
0
从“粤西”到“湾区”,广湛高铁按下“加速键”
26天前
0
0
甜蜜生意萎缩,糖果正被谁抛弃?
27天前
0
0
NAND Flash缺货加剧,创见自10月后再未收到三星与闪迪出货
27天前
0
0
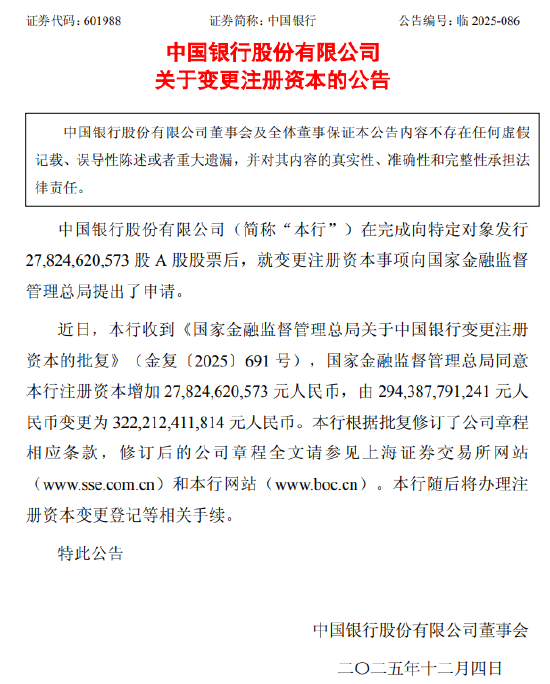
中国银行注册资本变更为3222.12亿元,增加278.25亿元
27天前
0
0
多家银行:年末加速出清!
27天前
0
0
金融活水浇灌民族沃土,甘肃银行酒泉分行赋能少数民族地区高质量发展
27天前
0
0
加载更多
发布虚拟资源赚钱网
上淘有品-发布虚拟资源赚钱网。
查看详情
发布文章
创建话题
创建板块
发布帖子
登录
没有帐号?立即注册
用户名或邮箱
登录密码
记住登录
找回密码
登录
注册
已有帐号,立即登录
设置用户名
设置密码
重复密码
注册