2021东北三省四市联考如火如荼的开展后,2021东北三省四市一模文综答案及真题试卷解就出炉啦!供2021年高三考生们参考。
2021东北三省四市一模文综答案及真题试卷解析!















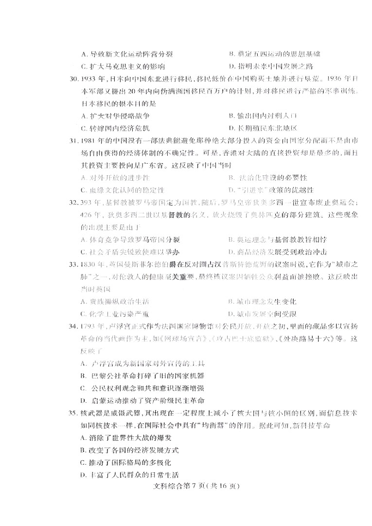
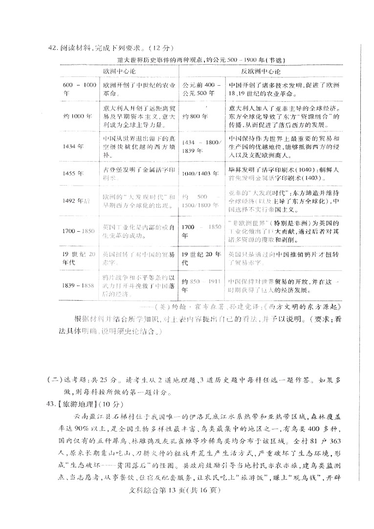
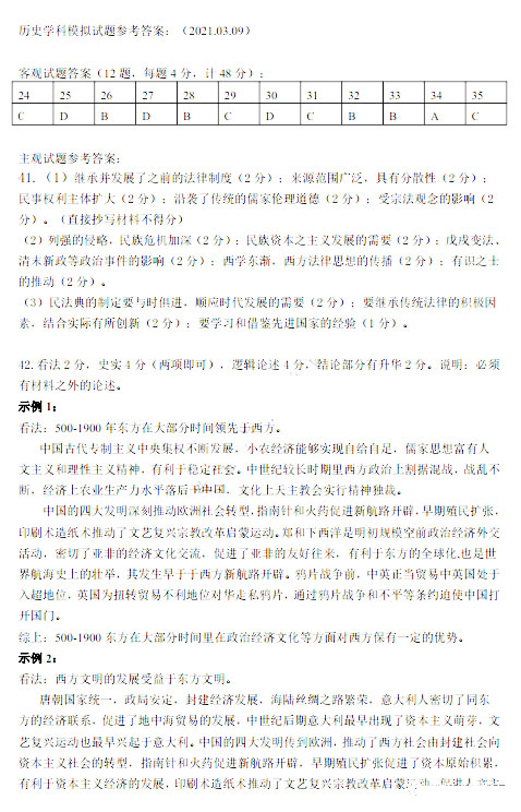
2021东北三省四市一模文综答案:历史
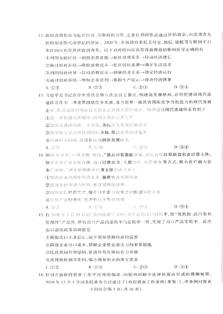
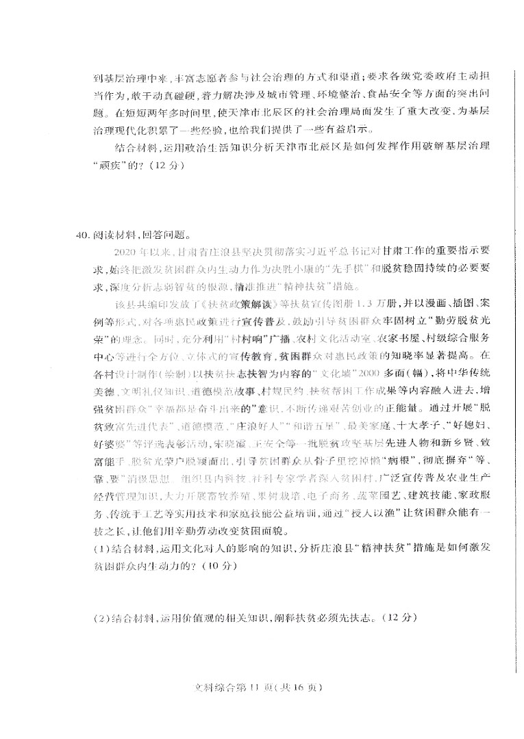
2021东北三省四市一模文综答案:政治

2021东北三省四市一模文综答案:地理

© 版权声明
文章版权归作者所有,未经允许请勿转载。
THE END
2021东北三省四市联考如火如荼的开展后,2021东北三省四市一模文综答案及真题试卷解就出炉啦!供2021年高三考生们参考。
2021东北三省四市一模文综答案及真题试卷解析!















2021东北三省四市一模文综答案:历史
2021东北三省四市一模文综答案:政治

2021东北三省四市一模文综答案:地理
