2021江南十校理综答案公布!本期分享2021江南十校一模联考答案,分别是2021江南十校一模化学答案、2021江南十校一模生物试卷分析、2021江南十校一模联考物理答案解析。
2021江南十校理科数学答案、2021江南十校理综答案分别有2021江南十校一模化学答案、2021江南十校一模生物试卷分析、2021江南十校一模联考物理答案解析如下:















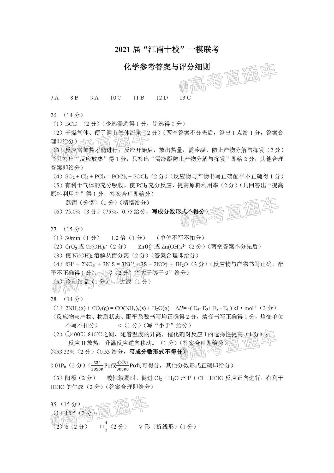
2021江南十校一模化学答案如下:
![图片[1]-2021江南十校一模理综答案及试卷分析-高考100-上淘有品虚拟资源下载](a6da45545f886b70.jpg)
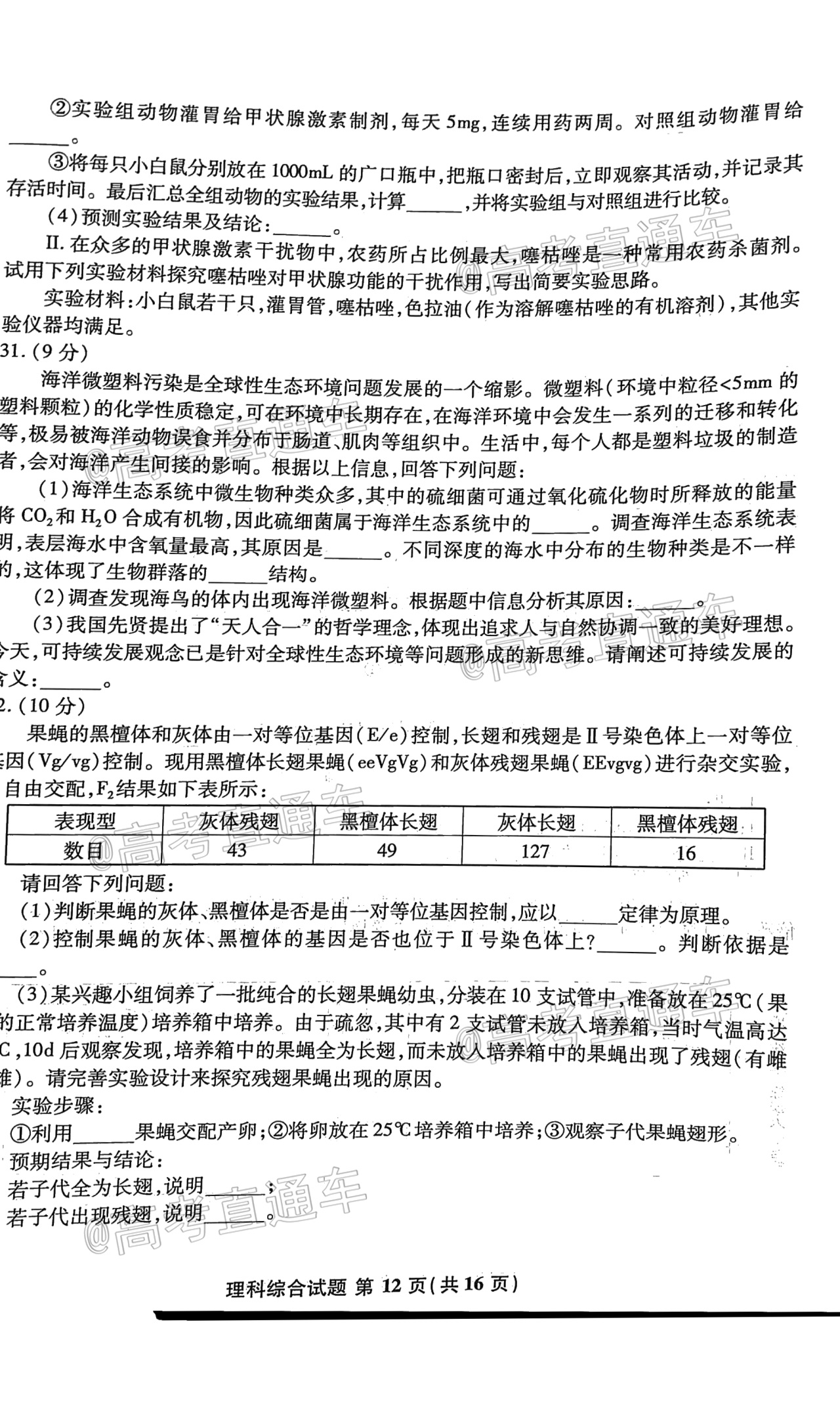
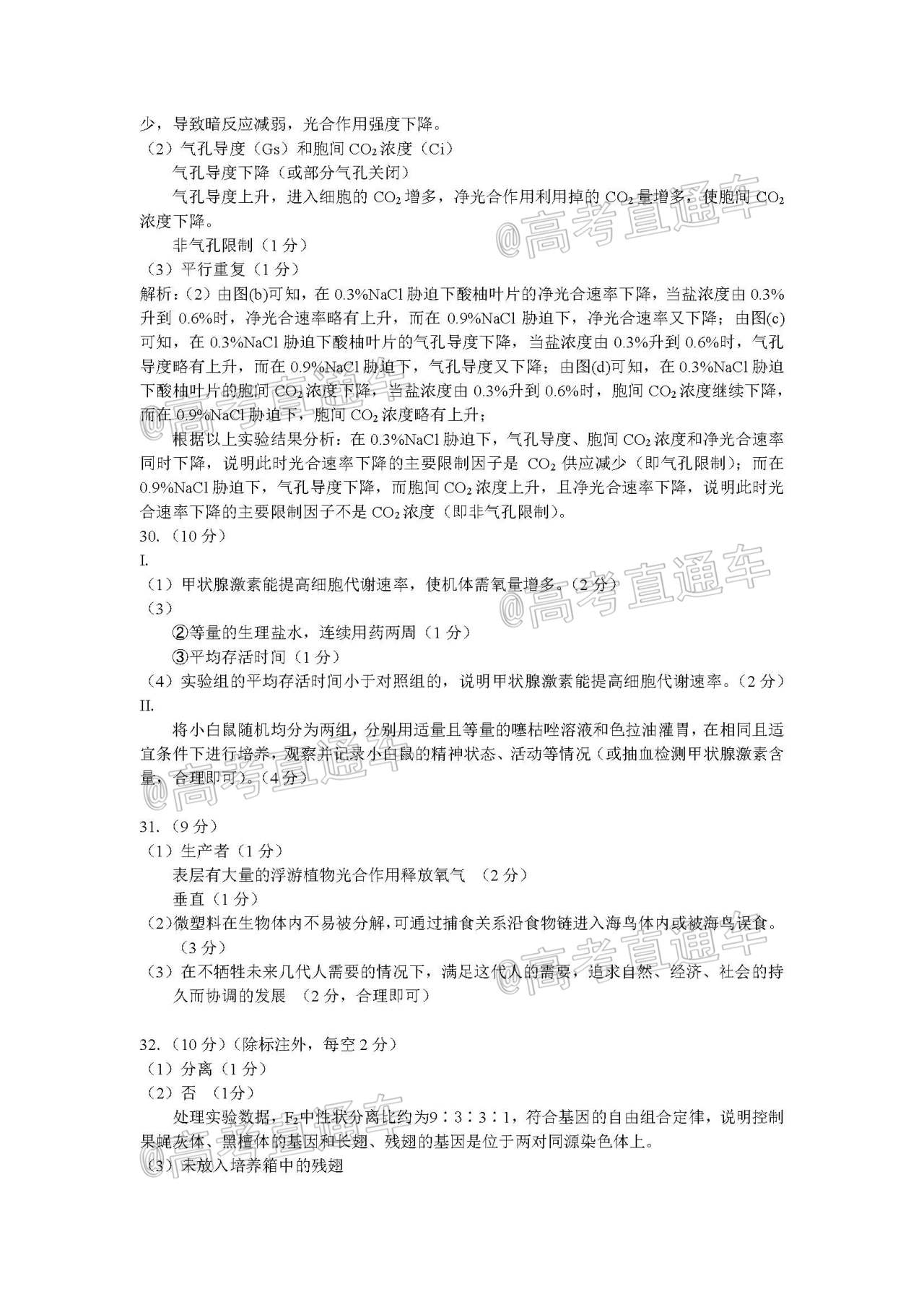
2021江南十校一模生物试卷分析:


2021江南十校一模联考物理试卷及答案如下:
![图片[2]-2021江南十校一模理综答案及试卷分析-高考100-上淘有品虚拟资源下载](75424b499a2fa52e.jpg)
![图片[2]-2021江南十校一模理综答案及试卷分析-高考100-上淘有品虚拟资源下载](9e1dfb8f4fb17618.jpg)
![图片[2]-2021江南十校一模理综答案及试卷分析-高考100-上淘有品虚拟资源下载](2679766c02170180.jpg)
![图片[2]-2021江南十校一模理综答案及试卷分析-高考100-上淘有品虚拟资源下载](5aad9fd0c1a070dd.jpg)
![图片[2]-2021江南十校一模理综答案及试卷分析-高考100-上淘有品虚拟资源下载](13946e223f042808.jpg)
![图片[2]-2021江南十校一模理综答案及试卷分析-高考100-上淘有品虚拟资源下载](1e94e92724d796f6.jpg)
![图片[2]-2021江南十校一模理综答案及试卷分析-高考100-上淘有品虚拟资源下载](c9cbe84f06bfd607.jpg)
![图片[2]-2021江南十校一模理综答案及试卷分析-高考100-上淘有品虚拟资源下载](feef17f4d2018da7.jpg)
![图片[2]-2021江南十校一模理综答案及试卷分析-高考100-上淘有品虚拟资源下载](c19ff8ee60334bc4.jpg)
© 版权声明
文章版权归作者所有,未经允许请勿转载。
THE END







