“物化地”是新高考中常见的选科组合,且近几年选考人数不少。
根据教育部发布的选科指引目录显示,物化地可报考的专业包括法学类(法学、监狱学等)、地理科学类(地理科学、地理信息科学等)、计算机类(软件工程、网络工程)等。其中医学类还包含了临床医学、口腔医学等热门专业。
![图片[1]-物化地可以报什么专业?附可报的医学专业名单-高考100-上淘有品虚拟资源下载](b5b6b6fbcb37d7a4.jpg)
一、物化地可以报什么专业?
据多地公布的新高考选科要求统计,“物化地”的专业覆盖率高达95.4%,因此,“物化地”可报专业极多。
以下给出可选专业中,三个层次的选考建议:
1、第一优先级:工学、理学
特点:与物理、化学直接对应的。
理由:一是物理、化学选考覆盖率极高,即使这两类专业多设专业限制,但几乎都满足报考要求;二是这些专业一般都需要物理基础,大多需要化学基础,两门科目在专业学习时相得益彰。
且这些专业大部分都是高校热门抢手的专业,所以可以算是“物化地”最适合报考的专业种类了。
代表专业:计算机类(软件工程、计算机科学与技术等)、机械设计制造及其自动化、材料科学与工程、材料化学、能源与动力工程、电气工程及其自动化、电子科学技术、土木工程、建筑学。
2、第二优先级:地理类、经济学、管理学
特点:与地理直接对应的和文理兼收类型的。
理由:选考“物化地”报考地理类的专业,也是一种不错的选择,由于大学地理与高中地理不同,属于理科,所以物理、化学的选考也具有一定促进作用。
而像经济学、管理学下属的大量专业,则多是文理兼收。且据多数高校反映的情况来看,拥有一定理科基础的学生,在这些专业上仍是占据一定优势的。所以一些文理不明的流行专业也可以作为选择对象。
代表专业:测绘工程、地质工程、地理科学、自然地理与资源环境、人文地理与城乡规划、经济学、金融学、国际经济与贸易、工商管理、会计学、财务管理、电子商务。
3、第三优先级:医学、农学、文学、法学、教育学等
特点:需要生物基础的和文科类的。
理由:以上学科类型中,有大量专业可以招收选考“物化地”的学生。但对于学生来讲,即使勉强进入到这些专业中去,但由于缺乏重要基础学科(如生物、历史),势必会对后续的专业学习产生不利影响。因此,不算适合的报考目标。
代表专业:临床医学、口腔医学、农学、汉语言文学、法学、教育学、哲学、历史学。
![图片[2]-物化地可以报什么专业?附可报的医学专业名单-高考100-上淘有品虚拟资源下载](914efe1f63db8a9a.jpg)
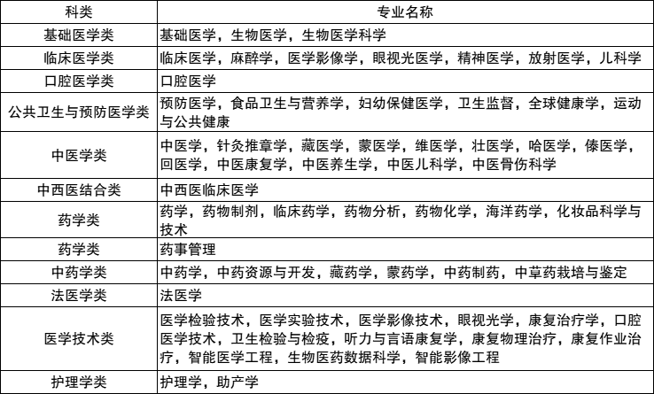
二、物理化学地理可报医学专业
虽然上文提到选考“物化地”并非最理想的医科专业组合(缺乏生物),但这并不影响此组合仍然可以报考大量的医学专业。包括但不限于临床医学、口腔医学、麻醉学、儿科学、精神医学、生物医学等。
下面是其可报考的医学类专业名称:
![图片[3]-物化地可以报什么专业?附可报的医学专业名单-高考100-上淘有品虚拟资源下载](7901c521cc2f9aa1.png)
下面以临床医学为例,以陕西省教育考试院公布的2025年高校在陕西选考要求为参考标准,筛选出其中“物理+化学+地理”可以报考的临床医学院校名单。
具体如下,可供参考:
![图片[4]-物化地可以报什么专业?附可报的医学专业名单-高考100-上淘有品虚拟资源下载](549267cc20f67aa5.png)







